10. Appendix B

10.1. SDL Diagrams

Note

These SDL diagrams are untested as I presently have no means to test and prove them; Gordon.

Note

The case of failure of packet transmission due to received EOT is not presently handled; Gordon.

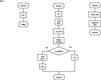
Figure 4. Overview of SDL

A larger .pdf image is here.

Figure 5. Overview of SDL

A larger .pdf image is here.

Figure 6. Overview of SDL

A larger .pdf image is here.

Figure 7. Overview of SDL

A larger .pdf image is here.

Figure 8. Overview of SDL

A larger .pdf image is here.

Figure 9. Overview of SDL

A larger .pdf image is here.